本文目录一览:
- 〖壹〗、岳阳14日新增4例确诊病例的活动轨迹(湖南岳阳有病例吗)
- 〖贰〗 、全国疫情多少个
- 〖叁〗、中国疫情多少例?
- 〖肆〗、张家界城区阳了百分之几十了?
- 〖伍〗 、国家卫健委:昨日新增确诊病例66例,其中本土30例
- 〖陆〗、岳阳疫情有多少内
岳阳14日新增4例确诊病例的活动轨迹(湖南岳阳有病例吗)
以下是昨日新增4例病患的活动轨迹+基本信息:新增确诊病例情况如下:华容县2例病例151孙某某,男 ,44岁,现住华容县北景港镇小港村。1月22日从武汉自驾回华容过春节 。因妻子郭某某1月28日被诊断为“新型冠状病毒感染的肺炎 ”确诊患者,同日下午孙某自驾去华容县人民医院检查 ,无异常。

出院病例中:岳阳市48例、长沙市66例 、衡阳市26例、株洲市23例、湘潭市14例 、邵阳市50例、常德市27例、张家界市3例、益阳市24例 、郴州市22例、永州市23例、怀化市28例 、娄底市29例、湘西自治州6例。

截止2020年2月7日24时,湖南省报告新型冠状病毒感染的肺炎新增确诊病例31例,新增重症病例11例 ,新增死亡病例0例,新增出院病例28例 。其中:新增确诊病例中:岳阳市4例、长沙市6例 、株洲市2例、湘潭市3例、邵阳市3例 、常德市2例、益阳市1例、郴州市2例 、永州市2例、娄底市6例。

昨日岳阳市新增新冠肺炎病例:2例2例均属于岳阳楼区,其他县区暂无新增病例 ,近来岳阳全市累计报告新冠肺炎确诊病例148例。以下是昨日新增2例病患的活动轨迹+基本信息:岳阳楼区2例病例147陈某某,女,62岁,现住岳阳楼区岳城居委会毛巾厂宿舍 。1月20日至22日与陈某某在武汉居住 ,22日返回岳阳。
截止2020年2月6日24时,岳阳市新增确诊病例14例;无新增重症病例,原有5例重症及危重症病例 ,3例已转为轻症,还有2例重症;新增出院2人,累计出院4人。
月11日0-24时 ,成都市新增本土确诊病例2例,无新增本土无症状感染者 。截至4月11日24时,本轮疫情累计报告本土确诊病例50例。新增病例情况 病例49:省外来蓉人员 ,暂住于新都区传化物流基地司机之家,系重点人员筛查发现。4月11日核酸检测阳性,诊断为确诊病例。

全国疫情多少个
〖壹〗、地现有确诊病例清零截至3月16日 ,西藏、青海 、福建、安徽、新疆 、江西、山西、湖南 、江苏、重庆、吉林 、天津12个地区现有确诊病例归零 。这一数据表明,国内多地通过严格防控措施和医疗资源调配,成功控制了疫情传播,为全面复工复产创造了条件。
〖贰〗、月1日0—24时 ,全国新增确诊病例202例,其中湖北新增196例(武汉193例),非湖北地区新增6例。
〖叁〗、中国疫情总共7689例 。中国疾控中心于2023年1月4日报道 ,全国确诊病例为7689例,重症590例,死亡5例 ,新型冠状病毒感染,原名新型冠状病毒肺炎(CoronaVirusDisease2019,COVID-19) ,简称新冠肺炎,世界卫生组织命名为2019冠状病毒病,是指2019新型冠状病毒感染导致的肺炎。
〖肆〗 、非典最先发生在广东 ,然后开始向周边蔓延,不仅覆盖了全国,甚至还由东南亚传到了全世界。后来经过统计发现,内陆的非典患者有5327人 ,其中4959人痊愈出院,349人死亡,还有19人死于其他疾病 ,香港的非典患者有1755人,治愈1455人,死亡300人 ,台湾的非典患者有665人,死亡180人 。
中国疫情多少例?
2025年典型月份感染数据 (注:此处年份可能是数据披露时的统计周期说明) 2025年4月全国新增185万例确诊病例,到7月单月突破265万例 ,而9月又回落到69万例。这种剧烈波动可能与新冠病毒变异周期、防控政策调整等因素密切相关。
根据近来可获取的信息,2025年我国共报告发生4起牛口蹄疫疫情,发病总数为16头 。具体情况如下: 2025年2月 ,新疆库车市二八台公路动物卫生监督检查站在外地调入的一车牛中发现疫情,同群牛121头,发病4头。
综合不同渠道信息:新冠疫情在中国的死亡人数统计因统计方式和时间范围不同存在差异,主要集中在4 ,636人至约32万人区间。 官方累计报告数据国家卫健委统计:截止2023年初,累计新冠死亡病例约4,636人 ,此数据随疫情发展和统计调整可能变化 。
全国医疗机构累计发生在院新冠病毒感染相关死亡病例59938例。官方统计的死亡病例合计约65164人。以中国113亿人口计算,死亡率约为万分之0.46 。
中国疫情总共7689例 。中国疾控中心于2023年1月4日报道,全国确诊病例为7689例 ,重症590例,死亡5例,新型冠状病毒感染 ,原名新型冠状病毒肺炎(CoronaVirusDisease2019,COVID-19),简称新冠肺炎 ,世界卫生组织命名为2019冠状病毒病,是指2019新型冠状病毒感染导致的肺炎。
张家界城区阳了百分之几十了?
张家界城区阳了百分之九十了。现在基本都阳了,只有极少数的没阳 。
喀斯特地貌(近年来学术界也称岩溶地貌),也是张家界地貌的另一突出的特点。约占全市面积百分之四十左右 ,且种类,不论地表、地干,其堆积物均发育齐全 ,是我国湘西北喀斯特地形发育地区的一个组成部分。桑植县、慈利县大部,武陵源区 、永定区东南部是这一地形发育的地区 。
武陵源指的是一个区.包括:森林公园(也就是黄石寨和金鞭溪以及袁家界)、杨家界、天子山自然保护区(含大观台,老屋场和贺龙公园)和索溪峪的一部分---十里画廊。这些地方统一一张票248元 ,也就是说不管你是只游玩袁家界或十里画廊或老屋场或者是上述地方全部都游玩,都必须花248元。
特别提醒:要穿运动鞋和适合运动爬山的衣裤,因为张家界基本是以走路爬山为主 ,爬山的百分之八十都是台阶 。 。 如果游玩前功课做的不多,可以请个导游,网上导游很多 ,但是千万要注意怎么选取导游。
索溪峪景区附近各种档次的宾馆一应俱全,选取余地很大 。几十元 、几百元上千元费用不等的酒店都有。
其二氧化硅含量达百分之九十至九十九点零六,是生产石英玻璃的优质原料。是开采作为矿石,还是保存其峰林景观 ,我想,人们肯定会毫不犹豫选取后者,因为后者的价值简直无法计算。 旅游资源 张家界市旅游资源非常丰富 ,景区、景点繁多 。
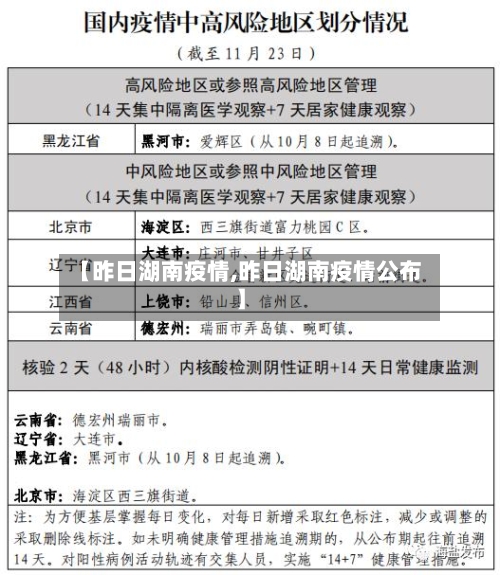
国家卫健委:昨日新增确诊病例66例,其中本土30例
〖壹〗、月13日0—24时,全国报告新增确诊病例66例,其中境外输入36例 ,本土30例;新增无症状感染者19例,其中境外输入18例,本土1例(湖南);无新增死亡及疑似病例。新增确诊病例分布境外输入病例(36例)涉及9个省(市):福建11例 ,上海5例,云南5例,山东4例 ,四川4例,广东3例,天津2例,辽宁1例 ,陕西1例。
〖贰〗 、月23日0—24时,国家卫健委报告新增确诊病例54例,其中本土病例30例 ,境外输入病例24例 。 具体信息如下:本土病例分布 黑龙江省15例,均在哈尔滨市。福建省15例,其中厦门市11例、莆田市4例。
〖叁〗、月26日0—24时 ,31个省(自治区 、直辖市)和新疆生产建设兵团报告新增确诊病例61例,其中境外输入病例4例,本土病例57例 。具体分布如下:境外输入病例:共4例 ,分布为内蒙古2例,福建1例,四川1例。本土病例:共57例 ,分布为新疆41例,辽宁14例,吉林2例。其他相关数据如下:新增治愈出院病例:10例 。
岳阳疫情有多少内
你想问的是岳阳疫情有多少例吗?岳阳疫情现有确诊7例,累计确诊167例 ,新增数据统计周期为昨日007。岳阳,古称“巴陵”,又名“岳州” ,湖南省地级市,省域副中心城市,第二大经济体 ,国务院首批沿江开放城市,长江中游重要的区域中心城市,湖南省大城市 ,湖南自贸区。
月25日下午,从全省新型冠状病毒感染肺炎疫情防控情况视频会议获悉,我市疫情联防联控工作措施得力 ,成效明显 。截止1月25日14时,全市确诊病例5例,其中重症1例,5名患者均在武汉常住或工作 ,近期来岳阳。副省长吴桂英出席会议并讲话。副市长李为在岳阳分会场参会。
截至2月7日8时,全市累计报告确诊病例107例:其中岳阳楼区39例,华容县12例 ,临湘市10例,云溪区8例,经开区8例、平江县8例 ,湘阴县6例,汨罗市5例,南湖新区4例 ,君山区、岳阳县各3例,屈原管理区1例 。
昨日岳阳市新增新冠肺炎病例:4例,分别为:华容县 、云溪区各2例。近来岳阳全市累计报告新冠肺炎确诊病例153例。以下是昨日新增4例病患的活动轨迹+基本信息:新增确诊病例情况如下:华容县2例病例151孙某某 ,男,44岁,现住华容县北景港镇小港村 。1月22日从武汉自驾回华容过春节。
没有疫情。截止到2022年9月17日,通过查询疫情最新情况可知 ,岳阳并没有疫情,已经连续17天没有新增病例 。岳阳,古称“巴陵 ” ,又名“岳州”,湖南省地级市,省域副中心城市 ,第二大经济体,国务院首批沿江开放城市,长江中游重要的区域中心城市 ,湖南省大城市,湖南自贸区。








